Industriellt avloppsvatten: Det dubbla dilemmat av efterlevnad och kostnad

Högt regulatoriskt tryck, svårigheter att följa efterlevnaden
Utsläppsnormerna blir allt strängare och traditionella tekniker kämpar för att klara sig, vilket innebär risker för höga böter och produktionsstopp för företag.

Traditionell behandling, höga kostnader
Stort fotavtryck, hög energiförbrukning och betydande kemikalieanvändning leder till bestående höga driftskostnader.

Vattenresursavfall, driftstryck
De stigande kostnaderna för färskvatten och oförmågan att effektivt återanvända avloppsvatten förvärrar trycket på vattenresurserna på företagen.

Din Smart avloppsreningsverk
Vi förstår de stränga kraven och utmaningarna med "vatten" i industriell produktion. Därför har vi lanserat det innovativa [Industriell avloppsrening] systemet. Det är mer än bara utrustning; det är en "smart vattenförvaltare" på produktionsplatsen, som säkerställer kontinuerlig, stabil och överensstämmelse med avloppsvattenrening för ditt företag i de mest kritiska stadierna.
✅ Stabil efterlevnad
✅ Intelligent drift
✅ Kostnadsbesparingar
Tekniken först
Vi erbjuder en mängd olika transmissionskomponenter

Modulär design & Snabb implementering
Flexibla modulära kombinationer anpassar sig till olika behandlingsskalor och platsförhållanden, vilket avsevärt förkortar projektcyklerna. Anpassad efter dina behov.

En-Stopplösning för Rening
Integrerar flera avancerade reningsprocesser för att specifikt ta bort komplexa föroreningar som tungmetaller och organiska ämnen, vilket säkerställer utmärkt avloppskvalitet.

Låg energiförbrukning
Använder energi-spara komponenter och optimerade kontrollalgoritmer, kombinerat med en molnövervakningsplattform, för att uppnå obevakad drift och förutsägelse underhåll.

Stabil, pålitlig & Anpassad
Använder industri-betyg, hög-kvalitetskomponenter för att säkerställa lång-term stabilitet. Tillhandahåller skräddarsydda lösningar baserade på specifik vattenkvalitet och kundens behov.
Kommer att göra mer för dig!
Våra industriella avloppsvattenlösningar kommer att göra mer för dig! Vårt system har en kompakt, integrerad sladd-monterad design för snabb driftsättning vid leverans, vilket eliminerar komplex på-platsbyggnation. Vi tillhandahåller kompletta lösningar och kostnad-nyttoanalys för att säkerställa att din investering är lönsam.
Våra industriella avloppsvattenlösningar
Kommer att göra mer för dig!
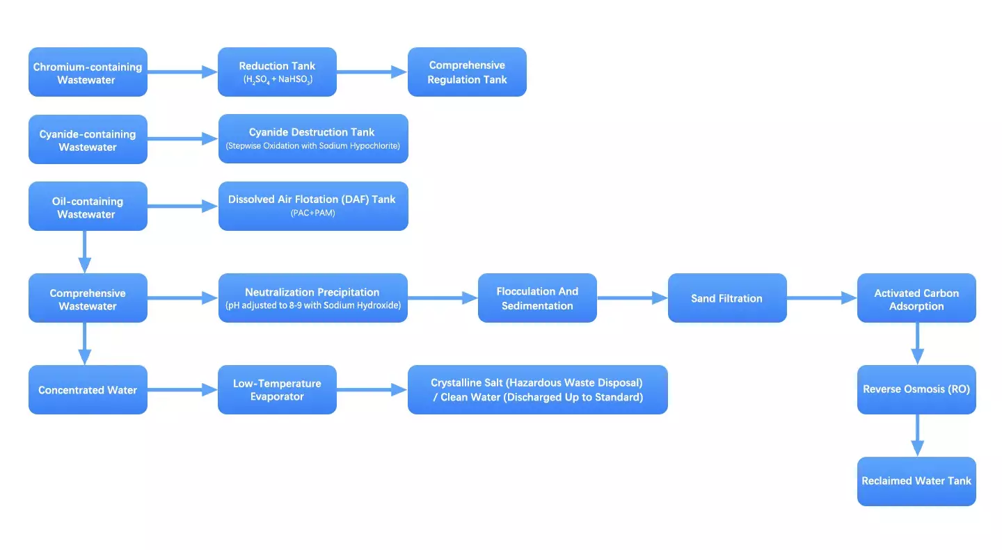
Använder avancerad MBR/RO + speciella membrankombinationsprocesser för att effektivt filtrera bort tungmetaller, giftiga organiska ämnen och reduceranyckelindikatorer som COD och ammoniakkväve, vilket ger hög-kvalitetsåtervunnet vatten för säker återanvändning.
Intelligent övervakning +
Fjärrkontroll O&M
Detta system integrerar ett PLC intelligent styrsystem och en online vattenkvalitetsmonitor, och laddar upp data till molnplattformen i realtid. Ingenjörer kan utföra fjärrdiagnos för att säkerställa att systemet alltid är i bästa skick.
Resursåterställning +
Grön produktion
WTEYAs lösningar förbättrar avsevärt vattenåtervinningsgraden, minskar effektivt kostnaderna för färskvatten och avloppsutsläpp, minimerar koldioxidavtrycket och hjälper företag att uppnå sina ESG-mål.
Kvalitetsegenskaper hos industriellt avloppsvatten
EGENSKAPER 01
Hög COD/BOD-innehåll
EGENSKAPER 02
Heavy Metal lonsHeavy Metal lons
EGENSKAPER 03
Giftiga organiska föreningar
EGENSKAPER 04
Extrema pH-värden
EGENSKAPER 05
Högt ammoniak kväve
EGENSKAPER 06
Stora temperaturfluktuationer
Vårt tillämpningsområde: Skydd av kärnindustrierna
Från metallbearbetning till elektroniktillverkning tillhandahåller WTEYA skräddarsydda avloppsvattenlösningar för olika industrier, vilket säkerställer ren produktion och orädd möta miljöutmaningar.








Vi startade 2009 och är ett miljöskyddsteknikföretag som integrerar R&D, produktion, försäljning och installation.
WTEYA Environmental Technology Co., Ltd. är ett koncernföretag med huvudkontor i Tianan Cyber City, Dongguan City, Guangdong-provinsen. Vi är fast beslutna att tillhandahålla världens ledande intelligenta vätskeutrustning, med avancerad teknik och hög-kvalitetsservice, vi har vunnit enhälligt beröm från mer än 1 000 kunder.
Certifieringar & Tekniska patent
Över 100+ utmärkelser som visar upp vår tekniska styrka och branschkännedom.
Kundförtroende & Samarbete
Växer tillsammans med över tusen kunder över hela världen.