WTEYA GROUP
De höga insatserna för industriellt avloppsvatten
När regelverken skärps och kostnaderna stiger blir ineffektiv avloppsvattenhantering ett kritiskt affärshot.

Intensivt regulatoriskt tryck
Införnågonsin-strängare utsläppsgränser för tungmetaller och föroreningar, riskerar höga böter och produktionsstopp.
Ökad driftskostnader
Hög sötvattenförbrukning, dyr slamhantering och stigande kostnader för kemisk behandling urholkar lönsamheten.
Produktion & Varumärkesrisk
Instabil vattenkvalitet kan störa produktionsprocesser, medan miljömässiga icke-efterlevnad skadar ditt varumärkes rykte.

WTEYA ZLD-Pro—
Din intelligenta vattenhanteringsanläggning
Vi förstår det kritiska behovet av pålitlighet och kostnad-effektiv avloppsrening. Det är därför vi konstruerade WTEYA ZLD-Pro-serien—ett helt integrerat system som fungerar som din på-webbplatsen "Vattenåtervinningsanläggning", som säkerställer att du uppfyller de strängaste utsläppsstandarderna eller uppnårnoll vätskeutsläpp, vilket gör en skuld till en hållbar tillgång.
✅ Uppnå vattencirkularitet
✅ Garanterad efterlevnad
✅ Automatiserad & Pålitlig
Varför samarbeta med WTEYA?
Vi integrerar staten-av-den-konstteknologi med robust ingenjörskonst för att leverera avloppsvattenlösningar som skapar bestående värde.
Våra kärnmembran och termiska teknologier möjliggör maximal vattenåtervinning, minimerar miljöpåverkan och färskvattenkostnader.
PLC-baserade system med verkliga-tidsövervakning och fjärråtkomst optimerar effektiviteten och minskar arbetskraftskraven.
Vi designar och bygger system skräddarsydda för din specifika avloppsvattensammansättning och flödeshastigheter, vilket säkerställer optimal prestanda och skalbarhet.
Våra robusta processer och stabila prestanda säkerställer att ditt avlopp konsekvent uppfyller de strängaste lokala och federala standarderna.
Våra avloppsvattenlösningar: Konstruerade för toppprestanda
Våra lösningar är tur-nyckeln och redo att sömlöst integreras i din verksamhet. Vi tillhandahåller en komplett projektplan och transparent kostnadsanalys för att garantera prestanda, efterlevnad och snabb ROI.
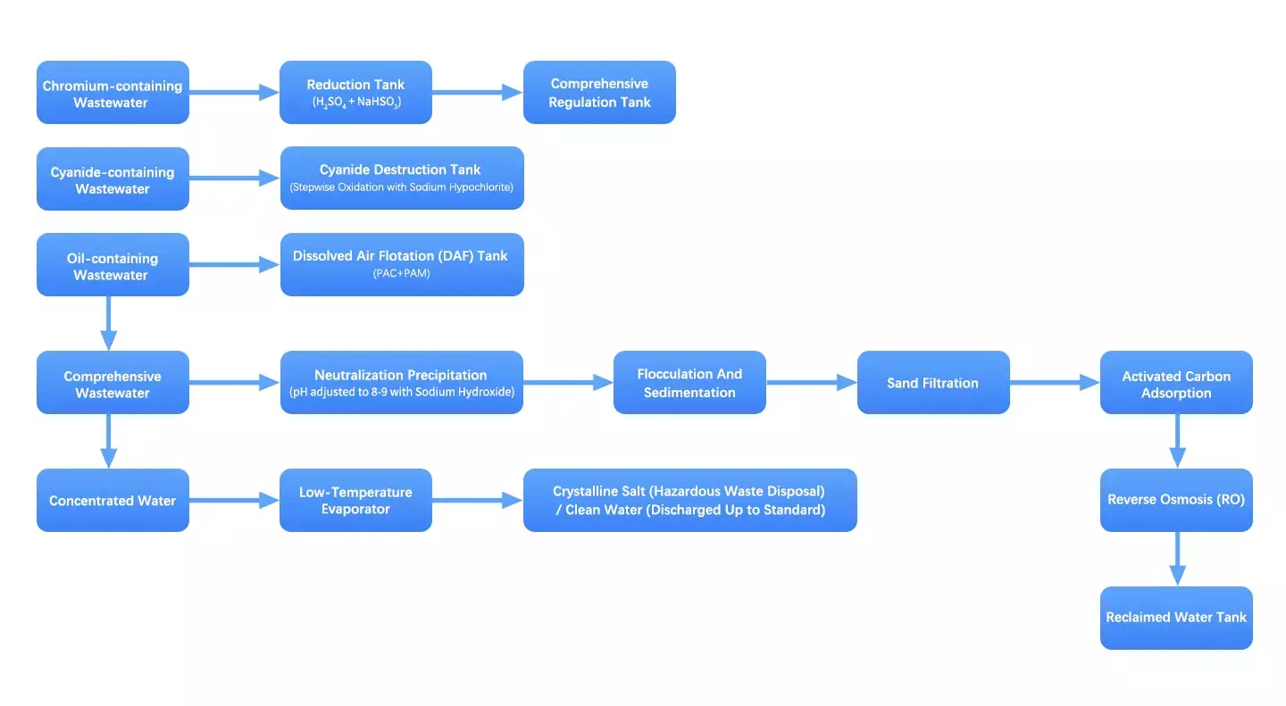
Effektiv Multi-Stegrening
Använder avancerad RO/NF-membran och MVR-avdunstning, våra system tar effektivt bort tungmetaller, COD, salter och andra komplexa föroreningar för att producera hög-renhet återanvändbart vatten.
Resursåterställning & Kostnadsbesparingar
Gå bortom behandling. Vår teknik möjliggör potentiell återvinning av värdefulla metaller från din avfallsström, samtidigt som du drastiskt minskar avgifterna för vatteninköp och utsläpp.
Smart IoT-integration
Få fullständig kontroll med real-instrumentpaneler för tidsprestanda, automatisk rapportering för efterlevnad och förutsägande underhållsvarningar för att säkerställa maximal drifttid.
Inriktning på de tuffaste föroreningarna
Tungmetaller(Cr,Ni,Cu,Zn)
Hög COD BOD
Suspenderade fasta ämnens grumlighet
Cyanidkomplexa medel
Onormala pH-nivåer
Färg Lukt
Beprövade lösningar inom efterbehandlingsindustrin
Från precisionselektronik till tungt-våra avloppsvattenreningslösningar litar på av ledare inom olika och krävande sektorer.
Kämpar du med efterlevnaden? Våra system anländer. Slösa vatten? WTEYA är här—det intelligenta reningsverket, som utmärker sig i komplexa industriella miljöer, åtagit sig att "varje droppe återanvänds eller släpps ut på ett säkert sätt".

Elektroplätering & Galvanisering

PCB tillverkning

Aluminiumanodisering

Efterbehandling av fordonsdelar

Flyg- och rymdkomponenter

Metallbeläggning & Målning

Förbehandling före målning

Rengöring av avloppsvatten
Vi startade 2009 och är ett miljöskyddsteknikföretag som integrerar R&D, produktion, försäljning och installation.
WTEYA Environmental Technology Co., Ltd. är ett koncernföretag med huvudkontor i Tianan Cyber City, Dongguan City, Guangdong-provinsen. Vi är fast beslutna att tillhandahålla världens ledande intelligenta vätskeutrustning, med avancerad teknik och hög-kvalitetsservice, vi har vunnit enhälligt beröm från mer än 1 000 kunder.
Certifieringar & Tekniska patent
Över 100+ utmärkelser som visar upp vår tekniska styrka och branschkännedom.
Kundförtroende & Samarbete
Växer tillsammans med över tusen kunder över hela världen.